逆水寒交子不够用怎么办 逆水寒交子怎么获得
更新时间:2024-09-28
来源:互联网 作者 : 佚名逆水寒交子不够用怎么办?逆水寒交子怎么获得?下面一起来看看详细的攻略介绍吧!
获得方法
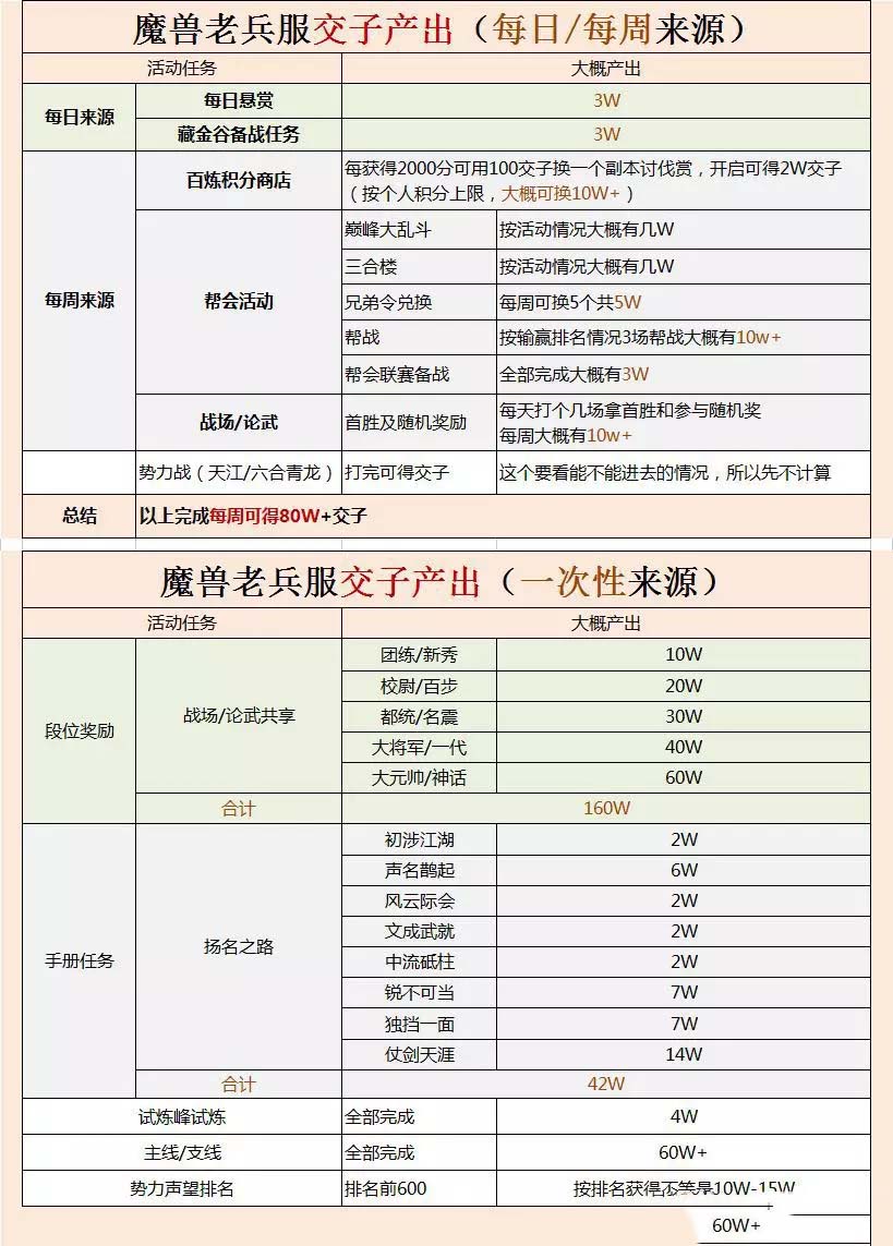
逆水寒老兵服交子在完成主线还有支线的时候可以获得大量的交子
我们每天签到的时候也有机会可以开出交子
再就是战场,每提升一个段位,都可以获取大量的交子,另外势利备战任务也都可以获取交子,在参加帮会活动的时候点击兄弟令到兄弟令可以每周兑换五万交子
还有就是在游戏里面完成扬名之路也可以获得大量的交子
最后就是我们的账号绑定手机号可以获取2万交子以及再购买点卡礼包的时候也可以开出交子
交子不够用怎么办
1、目前老兵服交子产出:每日固定来源、每周获取、段位排行奖励和一次性获取。

2、重点:每日悬赏+藏金谷备战共6W,每周有百炼积分兑换、帮会活动、帮战、战场/论武等。
3、交子用途:可以购买玉石、兰溪、天玑镜、帮贡等物品。
以上就是小编带来的全部内容了,更多最新游戏攻略敬请关注视游手游网逆水寒专区!
>> 点击返回 逆水寒 wiki <<